欢迎访问达学全国成人高考网!
加入收藏
|
设为首页
|
会员中心
|
我要投稿
|
留言反馈
|
RSS
标题
简介
内容
作者
搜索全部
资讯
成考新闻
成考政策
考证资讯
教育新闻
自考资讯
校园活动
报考
成考院校
报读流程
专业介绍
成考留言
成考答疑
网上预约
备考
历年真题
模拟试题
成考教材
考点讲解
成考刷题
成考经验
继教
网络教育
自学考试
开放教育
在职考研
成人中专
资格考试
您当前的位置:
首页
>
成考备考
>
模拟试题
>
专科升本科
>
英语
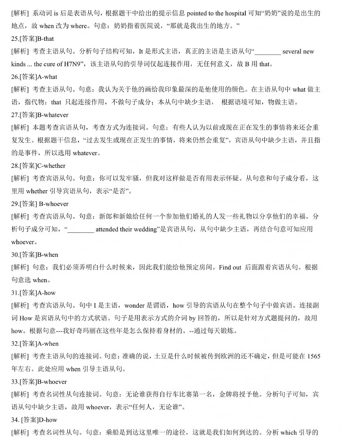
2025年专升本英语改错专项刷题训练
时间:2025-08-22 15:55:12 来源:
成人高考网
作者:
本站编辑整理
阅读:
BA1全国成人高考网
BA1全国成人高考网
BA1全国成人高考网
BA1全国成人高考网
BA1全国成人高考网
BA1全国成人高考网
BA1全国成人高考网
文章评论
共有条评论
来说两句吧...
用户名:
验证码:
推荐资讯
2025年广西成人高考报名材料
2025年云南省成人高考报名全
2025年陕西省成人高考报名全
2025年甘肃省成人高考报名全
最后更新
2025年专升本英语考试试题专项训练(4)
2025年专升本英语改错专项刷题训练
2025年专升本英语考试试题专项训练(3)
2025年专升本英语考试试题专项训练(2)
2025年专升本零基础必备语法合集
2025年专升本英语考试练习题
2025年专升本英语考试试题专项训练(1)
2025年专升本英语英汉互译专项训练
2025年专升本英语阅读理解专项训练
2025年专升本英语完形填空专项训练
热门点击
成人高考专升本《英语》模拟卷(三)
2025年专升本英语考试语法动词专练
2025年专升本零基础必备语法合集
成人高考专升本《英语》全真模拟卷(二)
2024年专升本《英语》模拟试题
成人高考专升本《英语》模拟卷(二)
2024年成考专升本英语语音知识模拟题(一)
成人高考专升本《英语》全真模拟卷(四)
2025年专升本英语考试试题专项训练(4)
2025年专升本英语考试练习题
全国成人高考
北京成人高考
上海成人高考
天津成人高考
河北成人高考
山西成人高考
山东成人高考
河南成人高考
黑龙江成人高考
吉林成人高考
湖北成人高考
辽宁成人高考
湖南成人高考
安徽成人高考
浙江成人高考
江西成人高考
江苏成人高考
内蒙古成人高考
重庆成人高考
甘肃成人高考
陕西成人高考
云南成人高考
宁夏成人高考
贵州成人高考
四川成人高考
西藏成人高考
青海成人高考
新疆成人高考
广西成人高考
广东成人高考
福建成人高考
海南成人高考
联系方式
电子邮箱;daxuejiaoyu@qq.com
商务合作;15307718471(韦老师)
咨询热线;15977755775
成人高考
|
教育资讯
|
成考报考
|
成考备考
|
网络教育
|
成考报名
版权所有:广西达学教育咨询有限公司 GUANGXI DAXUE EDU 备案号:
桂ICP备17005066号-6
广西南宁市西乡塘区大学东路164-3号大学公园里三期G单元成人教育服务中心
声明:本站部分文章来源于网络整理,仅共民间网友学习交流,不作为官方版本,不宣传,不招生,如无意侵害到您的权益,请联系我们删除!
www.chengrengaokao.top Mailto:daxuejiaoyu@qq.com