全国成人高考网

成考网

成考专业

成考答疑

成考报名

全国成考

成考备考

其他教育

教育资讯

 

2021年成人高考专升本医学综合考试真题及答案

时间:2025-07-01

【导语】












 
联系方式
 投诉与建议:daxuejiaoyu@qq.com
 商务合作:15307718471
 咨询热线:15977755775
 

版权所有
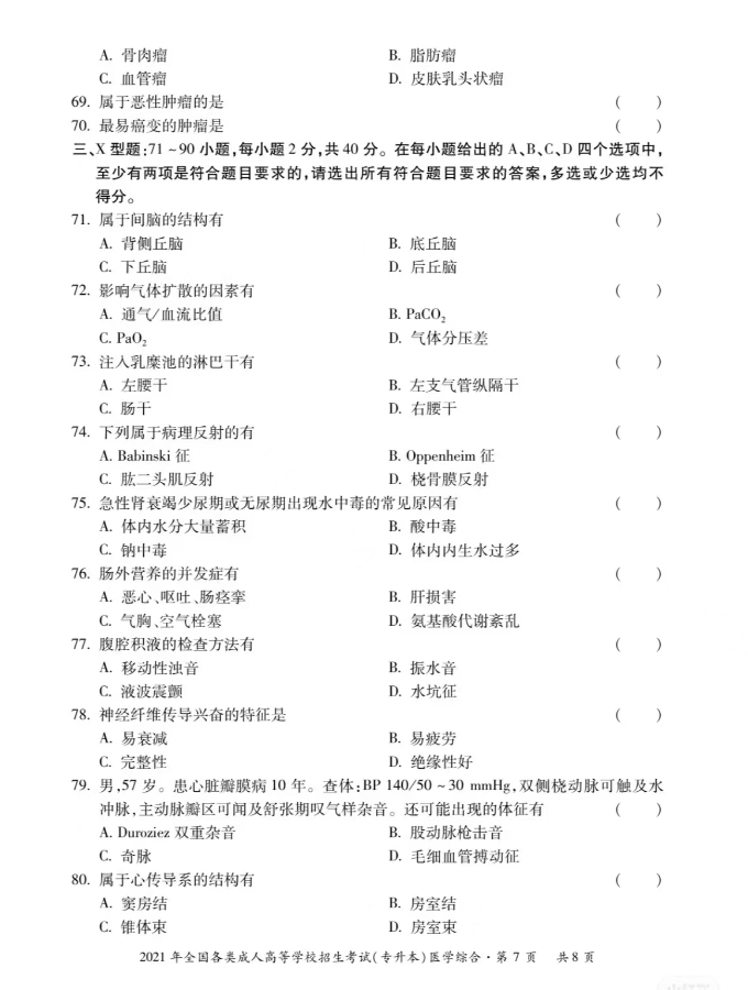
广西达学教育资讯有限公司